美国ECE电子与计算机工程硕士申请要求、热门院校全解析!
日期:2026-01-07 13:41:48 阅读量:0 作者:郑老师美国硕士专业项目繁多,哪些最热门、最受留学生们欢迎呢?讲到这个话题,ECE电子与计算机工程专业绝对是绕不过去的一个专业!凭借着优秀的就业前景&钱景,“ECE”可谓是位列留学热门专业第一梯队,今天优弗留学就来为大家详细介绍该专业!
ECE(电子与计算机工程)
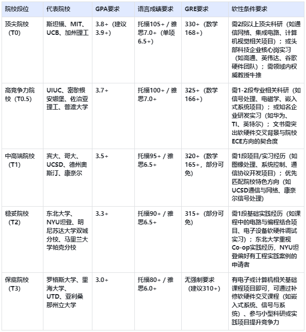
电子和计算机工程(Electrical and Computer Engineering,简称ECE)是一门结合了电气工程和计算机科学的交叉学科,其综合了电子电路、信号处理、通信系统、计算机体系结构、软件设计等多个领域的知识和技能。 主要的研究领域包括:通信与网络、电路与系统、信号处理、计算机工程、控制理论与自动化、电磁学与射频技术、光电工程、机器学习与人工智能等。 实际是 EE(电子 / 电气工程),属于学校命名差异(类似还有 EECS) 学位设置: 理学硕士 MS、工学硕士 MEng 研究分支: 通信与网络、电子与集成电路、系统控制 电磁学、信号处理、计算机工程、图像处理 / 计算机视觉 就业方向: 涵盖硬件 + 软件相关岗位 申请要求: 需修统计学、微积分、计算机编程、软件工程 需修电子电路、数据结构与算法等课程

如果你也想通过专业老师的帮助申请美国ECE名校;
👉 联系我们,预约一次免费的留学咨询,
让我们的专业团队为您提供量身定制的留学方案。👩💼👨💼
👇扫码即刻行动,下一位录美国名校的,也许就是你!🚀🎉