26优弗录取 | GPA84+翠录南加州大学机械工程硕士!
日期:2026-01-15 10:49:35 阅读量:0 作者:郑老师
🎉恭喜优弗学子C同学🎉
💐获得南加州大学机械工程硕士录取!💐
录取院校:南加州大学(2026USNews美国大学综合排名第28)
录取专业:机械工程

南加州大学
南加州大学(University of Southern California, USC),简称“南加大”。它位于美国加利福尼亚州洛杉矶市,创立于1880年,是美国西海岸最古老的私立研究型大学,是美国大学协会、环太平洋大学联盟成员之一。
南加州大学设有209个学士学位,277个硕士学位,105个博士学位。该校在艺术与人文、通信和信息科学、工程和技术、生命科学、医学与健康、物理科学、社会和行为科学、可持续发展等8个领域设有多个研究中心。
南加大在2026年U.S.News全美大学排名中位列第28位🏆 ,全美TOP30内的排名不仅证明了南加大的硬实力,更为留学生学生后回国就业提供了强大的学术背书。在国内各大厂HR眼中上,南加大的学历认可度极高,尤其是在教育、金融、新闻、艺术等行业,南加大的毕业生往往能从众多竞争者中脱颖而出。💼🎨
在就业率方面,南加大的毕业生一直处于较高水平,这不得不夸南加大强大的职业规划服务以及超级多的实习机会。💼 加持该校位于洛杉矶的天然地理优势,求职机会多到爆!众多国内企业和机构对南加大的毕业生非常认可,这也是该校一直深受中国留学生青睐的原因🚀

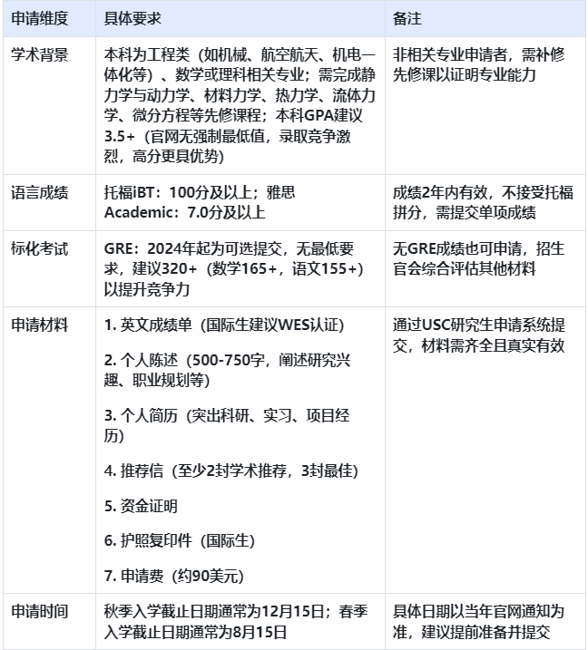
南加州大学-机械工程硕士

🎉再次恭喜优弗学子C同学🎉
💐获得南加州大学-机械工程硕士录取!💐
👉 联系我们,预约一次免费的留学咨询,
让我们的专业团队为您和孩子提供量身定制的留学方案。👩💼👨💼
👇扫码即刻行动,下一位进入世界名校的,也许就是你!🚀🎉