26优弗录取 | GPA3.3+,托福100+翠录纽约大学计算机科学硕士!
日期:2026-01-15 10:50:51 阅读量:0 作者:郑老师
🎉恭喜优弗学子W同学🎉
💐获得纽约大学计算机科学硕士录取!💐
录取院校:纽约大学(2026USNews美国大学综合排名第32)
录取专业:计算机科学

纽约大学
纽约大学(New York University),简称“NYU”或“纽大”,是一所位于美国纽约的私立研究型大学。纽约大学包括三个主要校区,分别位于美国纽约、中国上海、阿联酋阿布扎比 ,同时在伦敦、马德里、悉尼、柏林、巴黎等地共设立11个全球学术中心。
1841年,纽约大学医学院正式建立。1854年,纽约理工学院 (New York University Polytechnic School of Engineering)成立,为全美第二古老的工学院,拥有如计算机科学、金融工程、技术管理、电气工程、网络安全、无线通信等专业。
纽约大学是培养众多学者、艺术家和作家的摇篮。无论在人文科学,自然科学或经济法律,教育艺术等各个领域都已经达到了世界级的教育水平。纽约大学共有十八个学院及研究所分布在曼哈顿和布鲁克林下城区,大学部设有四个学院及八十余系及各种系际合作的课程;研究所则有十一个学院七十五系,所提供的课程超过二万五千种,而所提供的学位也有二十五种之多。
纽约大学在2026年U.S.News全美大学排名中位列第32位🏆 ,

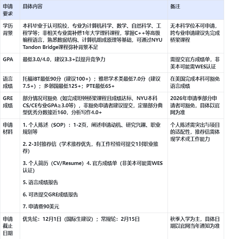
纽约大学-计算机科学硕士

🎉再次恭喜优弗学子W同学🎉
💐获得纽约大学-计算机科学硕士录取!💐
👉 联系我们,预约一次免费的留学咨询,
让我们的专业团队为您和孩子提供量身定制的留学方案。👩💼👨💼
👇扫码即刻行动,下一位进入世界名校的,也许就是你!🚀🎉